网站导航
佛学宝典
儒理哲学
历史传记
诗词戏曲
文学艺术
玄学五术
学术杂记
天文地理
类书文集
外国名著
国学知识
功能直达
APP下载
专题
作家
书单
风云榜
中华典藏网
搜典籍
搜典籍
搜作家
搜知识
搜典籍
搜典籍
搜作家
搜知识
佛学宝典
儒理哲学
历史传记
诗词戏曲
文学艺术
玄学五术
学术杂记
天文地理
类书文集
外国名著
国学知识
首页
>
玄学五术
>
黄帝内经素问三家注(运气)
>
附二:《素问》篇目与《太素》《类经》对照表
黄帝内经素问三家注(运气)
佚名
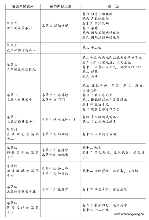
附二:《素问》篇目与《太素》《类经》对照表
q16中华典藏网
q16中华典藏网
q16中华典藏网
q16中华典藏网
q16中华典藏网
q16中华典藏网
q16中华典藏网
q16中华典藏网
q16中华典藏网
q16中华典藏网
q16中华典藏网