太阳病篇
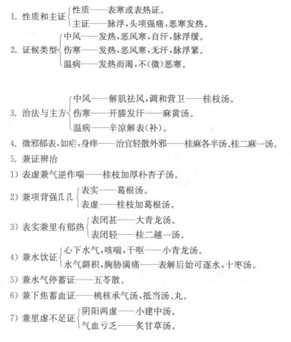
一、太阳病概说
太阳主人体的肌表,外邪侵犯,大多从表而入,正气奋起抗邪,于是首先表现出来的是太阳病,又称表证。从太阳二字词义上讲,“太”是开初的意思,病属初起,正气尚盛,抵抗力较强,证候表现多属阳性,故太阳病,亦即意味外感热病的初期阶段。综上所述,可知太阳病的含义,其原因是外邪侵袭,病程为初期阶段,病位在一身之表。
二、太阳病的主要脉证
脉浮,头项强痛而恶寒,是太阳病的主要脉证。不问其感受的是何种病邪,其病程的多少长短,只要见到此脉此证,就可诊断为太阳病。换句话说,凡称太阳病者,必须具备此脉此证,否则,便不能称为太阳病。现将其主要脉证讨论如下。
脉浮:脉搏轻按即得的,谓之浮脉,《难经》形容它:“脉在肉上行。”因外邪侵袭于肤表,正气抗邪向外,故脉亦应之而浮。
头项强痛:足太阳经脉从头走足,行于人身的背部。太阳经脉受邪,不能像平常一样的柔和,故头项强痛。
恶寒:应包括恶风在内,这是外邪侵袭,卫阳被袭的缘故。
太阳病的主证,除了上面所述以外,当有发热,在临床上,太阳病的恶寒与发热,大多是同时并见。但在太阳伤寒初起的时候,确有只见恶寒、暂未发热的情况,所以太阳病的主要脉证,只述脉浮,头项强痛而恶寒,而不言发热,就是这个缘故。然而卫阳既被外邪所郁,伤寒初起虽有未发热的,但为时短暂,一定会很快发热,《素问·调经论》:“卫气不得泄越,故外热。”根据这一机制,可知恶寒发热是太阳病的主要热型。太阳伤寒的恶寒未发热,是指暂时未发热,并不是始终不发热,它与少阴病的无热恶寒,根本不发热,有着原则的区别,绝对不容混淆。即以恶寒来辨,太阳病恶寒,必脉浮而有头痛,少阴病的恶寒,脉必沉而无头痛。
三阳病均有头痛发热,它们的主要鉴别在于:太阳头痛以后枕部为甚,下连项部强痛不舒,发热恶寒。阳明头痛以前额部为甚,只是发热而不恶寒。少阳头痛以额角为甚,并有往来寒热等证。从上面所述,可知太阳病的恶寒与少阴病的鉴别,当从有热无热上区分;三阳病头痛的鉴别,可从痛的部位上区分;太阳病的发热与阳明、少阳病的鉴别,可从有无恶寒同时并见上区分。(参阅1,7条)
三、太阳病的证候类型
太阳病除了必然具有脉浮、恶寒发热、头项强痛等主要脉证外,由于病人受邪的不同,体质的差异,临床的表现却并不一致,因而又可分中风、伤寒、温病三大证候类型。
(一)中风
太阳中风是太阳病的证型之一,不是指猝然倒地之中风。它的主证为头痛,发热,恶风寒,自汗出,脉浮缓,有时可有鼻鸣干呕等兼证。关于这一系列脉证的病理、病机,总的说是由“卫强营弱”所致。卫为阳,有卫外的功能;营为阴,有营养的作用。《内经》谓:“阳在外,阴之使也,阴在内,阳之守也。”今邪从外袭,卫受病则卫阳浮盛于外而发热,所谓“阳浮者热自发”。因卫阳浮盛,所以称为卫强。卫强以受病而言,对正常的生理来讲,实际却为卫弱。若真是生理上的卫气强盛,则能固护于外,便不至于被邪气所侵袭了。但以发热的病象而言,则亦确为卫强所致。正因为卫强而卫阳浮盛于外,所以中风证初起即有发热,不比伤寒初起有未发热的情况。卫既受病,失其固外开阖的作用,因而营阴不能内守而汗自出,汗出则营弱,即所谓“阴弱者汗自出”。由于汗出肌腠疏松,营阴不足,所以脉搏虽浮而按之则比较缓和、软弱。前人说脉浮缓常与自汗并见,就是这个道理。因汗出肌疏,故见风而恶,当然也包括恶寒在内。邪自外袭,肺胃内应,肺胃气机不畅,就可兼见鼻鸣干呕的症状。
太阳中风证的特点是肌腠疏松,所以又称为表虚证,当然这只是对太阳伤寒表实相较而言,并非是绝对的虚证。(参阅2,12,13,42,53,54,95条)
(二)伤寒
这里所指是狭义的太阳伤寒证,不是外感病统称的广义伤寒。它的主要脉证是:或已发热,或未发热,必恶寒,身体疼痛,无汗而喘,脉浮紧。寒邪外束,卫闭营郁,是本证总的病机特点。卫阳被遏,所以恶寒,卫与邪争,势必发热,因此,临床所见的太阳伤寒常是恶寒发热同时并见。至于伤寒初起或有未发热者,乃是寒邪初袭,卫阳被遏而尚未与邪争,但这仅是初病时的短暂现象,不久就会出现发热。有人说伤于寒邪则恶寒,伤于风邪则恶风,因而认为恶风与恶寒是中风、伤寒的主要鉴别,这是脱离实际的说法,是错误的。一般地讲,恶风是指见风始恶,如居于密室之内,便无此种感觉;恶寒则虽不当风,即使居处密室,被覆向火,亦凛然而寒。实际上恶风与恶寒,在性质上并无区别,只是程度有轻重而已。恶寒者必然恶风,恶风者亦多恶寒,所以无论中风,还是伤寒,都是既恶风又恶寒。卫阳闭遏,则营阴郁滞,筋骨失于煦濡,所以身体骨节疼痛。腠理闭塞,所以无汗。寒邪束表而正气向外抗邪,所以脉见浮紧。脉浮紧常与无汗并见,就是这个缘故。肺主呼吸而外合皮毛,邪束于外,腠理失宣,必然影响肺气,由是肺气不利,则呼吸喘促。本证肌腠闭塞无汗,所以又称为表实证。(参阅3,35,51,52条)
(三)温病
这里所说仅是温病初期,是太阳病中的温热证,不包括温病的整个演变情况。它的证候特征是发热而渴,轻微恶寒。其主要病机是外受温邪,津伤内热。唯其温邪外受,所以亦从太阳病表证开始,但温邪热变最速,与风寒之邪性质不同,所以恶寒的时间短暂,程度轻微,很快就会消失。温邪灼烁津液,所以初起就有口渴,与中风伤寒必待表邪入里化热伤津才见口渴者自是不同。正因为外受温邪,所以在发热的同时,脉必浮数或滑数,决不同于中风脉的浮缓,伤寒脉的浮紧,这是不难理解的。(参阅6条)
中风、伤寒、温病的鉴别:太阳病中风、伤寒、温病均属于表证范畴,所以均有脉浮、恶寒发热、头痛的见证。其主要区别是:中风证脉浮缓而自汗出,伤寒证脉浮紧无汗,温病发热口渴微恶寒。此外,还可参考舌苔:中风、伤寒证的性质属寒,舌苔一般薄白而舌质无变化,温病的性质属热,舌苔虽也薄白或白而微黄,但其舌质尖边必红,这是后世医学的发展,可补《伤寒论》之不足。
四、太阳病的辨治
太阳病的病位在表,治宜发汗解表,《内经》谓“其在皮者汗而发之”,“体若燔炭,汗出而散”,即是指邪在肌表的治疗法则。然而表证有表寒与表热之异,表寒证治宜辛温,表热证则只宜辛凉而禁投辛温,必须明辨。《伤寒论》对太阳温病虽然未明确提出辛凉解表的治法,但是已经着重指出误用辛温发汗的变证,是值得注意的。即使同属于表寒证,基于有中风表虚与伤寒表实的不同,具体治法也有很大的差异,前者只宜调和营卫,解肌祛风,后者必须开腠发汗,绝对不能混用。
(一)太阳中风表虚证
治当调和营卫,代表方为桂枝汤。本方有内和脾胃,外调营卫的作用,凡属脾胃不和、营卫失调的证候,用之都有良好的效果,不限于太阳中风一证。
桂枝汤方
桂枝三两(去皮) 芍药三两 甘草二两(炙) 生姜三两(切) 大枣十二枚(擘)
方组论述:桂枝辛甘而温通卫阳,芍药苦酸而和营敛阴,这两味药相伍,在发表中寓有敛汗之意,和营中寓有调卫之功。生姜佐桂枝以助卫,大枣佐芍药以和营,甘草取其调和诸药。可见桂枝汤治疗太阳中风,并不是取其直接发汗的作用,而是在于调和营卫,营卫和则周身微似有汗,肌表之邪亦随之而解。
服药后的几点注意:
(1)桂枝汤本身不是发汗剂,但邪在肌表者须从汗出而解,所以在服药后片刻最好吃些热的稀粥以助药力,并宜温覆,使易于酿汗。
(2)注意微汗而不宜汗出太多,中风证本自汗出,如汗出太多,邪反不易尽去,且有亡阳之变。
(3)汗后,症状已全部消除,则立即停药,不必尽剂;如病犹不解,可连续服,还可缩短进药间隔时间。
(4)药证相符而服汤后反烦不解,是因经脉被邪阻遏,可先刺风池、风府二穴,泻其经脉之邪,然后再服桂枝汤。
桂枝汤禁例:
(1)表实无汗者禁用,因桂枝汤只能调和营卫,解肌发表,而不能开表发汗,所以脉浮紧,发热无汗的太阳伤寒证,便非其所宜。如以之治表实证,即犯实实之戒。
(2)凡内有湿热,特别是平素嗜酒的人,应该禁用或加入清利湿热解酒之品,因桂枝汤中药味辛甘温为多,湿热内蕴者,服后容易引起呕吐,所谓“酒客不可与桂枝汤,得之则呕”,即是此意。
(3)里阳素盛或里已化热的,虽有中风见证,亦严禁使用,所谓“桂枝下咽,阳盛则毙”,就是误用的严重后果。(参阅12,16,17,19,24,53,54条)
(二)太阳伤寒表实证
腠理闭塞而不得汗出,非开腠发汗不足以祛邪外出,代表方为麻黄汤。本方不仅治疗伤寒表实证,对风寒束表的身疼与风寒犯肺的喘证,都有较好的疗效。
麻黄汤方
麻黄三两(去节) 桂枝二两(去皮) 甘草一两(炙) 杏仁七十个(去皮尖)
方组论述:麻黄开腠发汗为本方主药,佐桂枝温通卫阳可增强发汗之功,伍杏仁宣开肺气能提高平喘作用,且肺与皮毛相合,肺气通畅则表气亦宣。炙甘草不仅调和诸药,且能安内攘外,使邪去而正不伤。
煎药与服药后的注意点:
(1)麻黄应该先煮,去其上沫,然后再纳诸药同煮,据说其沫能令人心烦。
(2)麻黄汤的发汗作用较强,故不需吃热稀粥以助药力,只要温覆就能出汗,但应注意不可令大汗出。
(3)服麻黄汤后证势略减,却见心烦目瞑,这是表邪郁滞太重的缘故,有时会发生鼻衄。但在得衄之后,病亦随之而解。因邪随衄解,所以又称为红汗。但是也有衄后而表证犹在者,只要没有热盛阴伤情况,仍需再与麻黄汤解表。
麻黄汤禁例:
(1)太阳中风表虚证,不可用麻黄汤发汗,如果误用了,必致汗漏不止,造成亡阳之变。
(2)汗为阴液,而汗出必赖阳气蒸腾,以阴液为酿汗之资源,阳气为出汗的动力。因此,凡是阴液不足或阳气虚衰的患者,虽具伤寒表实证,亦不得使用麻黄汤开表发汗,必须先治其虚,然后再治其表;或滋阴与发汗同用,或助阳与解表同施,总之虚证不得妄用攻伐,以防虚虚之变,这是必须遵循的原则。
关于阴虚、阳虚的诊断,可从病史及现有脉证方面去了解,如淋家、疮家、衄家、亡血家,咽喉干燥,尺中脉迟者,都属于阴虚证;汗家或胃中寒、尺中脉微者,都属于阳虚证。这些都禁用麻黄汤。
假使误用了麻黄汤,就会发生许多变证:阴虚误汗则阴必更伤,如疮家汗出则痉,即是因阴大伤而筋脉失养所致;阳虚误汗则阳必更虚,如汗家重发汗而恍惚心乱,即是因汗多损及心阳的变证。但亦有阴虚误汗而并伤其阳的,或阳虚误汗而更伤其阴的,如亡血家误汗后致寒栗而振,汗家重发汗后的小便已阴疼,即是阴阳更虚的实例。(参阅35,46,47,49,50,51,52,55,83,84,85,86,87,88,89条)
(三)微邪郁表、营卫不和证
太阳中风表虚证,以桂枝汤主治,太阳伤寒表实证,以麻黄汤主治,这是一定的法则。但有营卫不和而微邪郁表的证候,就非单用桂枝汤或单用麻黄汤所能为力,因无汗不宜桂枝汤,邪微不宜麻黄汤,于是仲景合两方为一方,变大剂为小剂,立桂枝麻黄各半汤与桂枝二麻黄一汤以调和营卫,微汗散邪。证见发热恶寒如疟状,一日二三度发,热多寒少,面有热色,无汗身痒,治宜桂枝麻黄各半汤;若表郁的程度较前更轻,则宜桂枝二麻黄一汤。(参阅23,25条)
方组论述:上二方药物相同,仅分量稍异,桂二麻一汤之芍药、生姜、大枣用量较桂麻各半汤增加四分之一,桂枝增加一铢,甘草增加二铢;而麻黄、杏仁用量较桂麻各半汤则减少四分之一,于此不难看出药物用量多少对方剂主治作用有着重要意义,值得深入研究。再就两方的用量极轻,足以证明药量的轻重皆依病情而定,那种以为经方用量必重的说法是不确切的。
桂枝麻黄各半汤与桂枝二麻黄一汤用量比较
(四)太阳温病之表证
仲景未出方治,但从其病理特点来看,治疗自当以辛凉轻透为主,辛以散邪,凉以胜热,当在温病学内详细讨论,这里从略。太阳温病的治疗,只宜辛凉,切忌辛温汗剂,若误用辛温发汗,不仅无效,而伤津助热,促使病情加剧,以致热势更高,周身灼热,脉尺寸俱浮,自汗出,身重,多眠鼻鼾,语言困难等变证。因为是误用辛温发散的风药所致,所以名为风温,它与后世新感温病的风温是不同的。温病初起,虽然表里俱热,但无里实,亦禁用攻下,如误用攻下,则损伤津液,发生小便不利、直视失溲等变证。温热之邪尤其禁用火法,若误用火法,必致阳热更炽,而热极生风,轻微的则热伤营血而身体发黄,严重的会出现惊痫、瘈疭等变证。总之,温热性质的温病与风寒性质的中风、伤寒,虽然都是太阳病,而治法迥异,必须明确区分,掌握宜忌,方能避免治误,提高疗效。
五、太阳病兼证的辨治
太阳病表证未解又兼有其他证候,在治疗太阳病的同时又当兼顾其他证候,或表里同治,或在太阳表解之后再治其他证,要随具体情况而定。但是,太阳病兼证与合病、并病不同,与两感证变证也不一样,应当明确区别。凡是两经或三经症状同时出现的为合病;一经症状未完全消除而又见另一经症状的为并病。太阳病因误治而发生新的证候,它与太阳病的性质已经完全不同,为变证。病初起时阴经与阳经的证候同时出现的为两感证,临床比较多见的是既有太阳表证,又有少阴虚寒证的太阳少阴两感证。这里所要讨论的是专指太阳表证未解而又挟有其他证候的兼证的治疗。
(一)太阳中风兼肺气上逆证
治宜桂枝加厚朴杏子汤。前述伤寒表实证的喘逆,是因肺气闭郁而失宣开,所以用麻黄汤发其汗,则肺气宣开而喘逆即平。今中风表虚证而有喘逆,就非麻黄汤所宜,而应在调和营卫的同时佐以宣降肺气之品,营卫得和而表解,肺气得降则喘平。本证的喘逆,既可出现于太阳中风证中,也可能素有喘病因患太阳中风而诱发,只要抓住喘由气逆所致,同时伴有中风表虚证,均可以桂枝加厚朴杏子汤治之。(参阅18,43条)
桂枝加厚朴杏子汤方
桂枝三两(去皮) 甘草二两(炙) 生姜三两(切) 芍药三两 大枣十二枚(擘) 厚朴二两(炙,去皮) 杏仁五十枚(去皮尖)
方组论述:本方即桂枝汤内加厚朴、杏仁。桂枝汤调和营卫以治太阳中风,厚朴、杏仁宣降肺气以治喘逆。厚朴、杏仁性偏攻破,虚喘不可使用,如属肾虚不纳的气逆作喘,误用朴、杏反有耗伤真元之弊。
(二)太阳表寒兼经俞不利证
表虚自汗出的治宜桂枝加葛根汤,表实无汗的治宜葛根汤。
头项强痛本是太阳病的主证之一,但仅限于项部,只有当太阳经俞全部不利,才有项背强的症状,这是因为背部经脉失养,太阳经俞发生障碍的缘故。葛根能升津液,和经俞,为治疗项背强的要药,所以不问表虚表实,皆以葛根主治。表虚证,于桂枝汤中加葛根;表实证,于桂枝加葛根汤中再加麻黄,即葛根汤。(参阅14,31条)
桂枝加葛根汤方
葛根四两 芍药二两 生姜三两(切) 甘草二两(炙) 大枣十二枚(擘) 桂枝二两(去皮)
葛根汤方
葛根四两 麻黄三两(去节) 桂枝二两(去皮) 生姜三两(切) 甘草二两(炙) 芍药二两 大枣十二枚(擘)
方组论述:二方均能治疗太阳病兼项背强证,应用区别只在有汗无汗上分,有汗表虚用桂枝加葛根汤,无汗表实用葛根汤。照理来讲,表虚有汗的项背强用桂枝汤加葛根,表实无汗的项背强则应当用麻黄汤加葛根,何以不用麻黄汤加味,却用桂枝汤加麻黄、葛根,这是因为项背强一证,是太阳经俞失却津液的濡养所致。麻黄汤作用在宣开肺气,发汗力强,津液外泄过甚,则经俞更失濡养而更加不利;桂枝汤能内调脾胃而外和营卫,有利于葛根升发津液外达经俞,虽有麻黄,却与芍药、姜、枣相伍,发中有收,散中有补,而不会过汗伤津,受其功而免蹈其弊,对于如何择方选药才能收到最佳效果,具有启发意义。
(三)太阳病兼里有郁热证
证势较重的治宜大青龙汤,证势较轻的治宜桂枝二越婢一汤。
这一兼证多见于太阳病表实证,由于不汗出而表闭较甚,而在里的郁热亦甚,所以在一系列表实证的同时,出现烦躁不安,此时的治疗,单用辛温解表则有碍于里热,单用清解里热又有碍于表寒,因此必须发表与清里同用,大青龙汤自是首选方剂。但是也有脉搏不是浮紧而是浮缓,身不疼而但重滞的,颇难确诊,然而只要具有不汗出而烦躁的主证,再结合身虽重却乍有轻时的特点,排除了少阴证,仍可放胆使用本方。当然如果兼有虚象,则严格禁用。
如太阳表郁不甚,里热较轻,亦非本方所宜,可治以桂枝二越婢一汤。(参阅27,38,39条)
大青龙汤方
麻黄六两(去节) 桂枝二两(去皮) 甘草二两(炙) 杏仁四十枚(去皮尖) 生姜三两(切) 大枣十枚(擘) 石膏如鸡子大(碎)
桂枝二越婢一汤方
桂枝(去皮)、芍药、麻黄、甘草各十八铢(炙) 大枣四枚(擘) 生姜一两二铢(切) 石膏二十四铢(碎,绵裹)
方组论述及服药注意点:大青龙汤即麻黄汤加生姜、大枣、石膏。用麻黄汤开表发汗,加石膏清泄里热,佐生姜、大枣,既可资助汗源,又防过寒伤中。本方麻黄用量较麻黄汤增加一倍,表明发汗力量尤猛,因此服用方法必须特别注意。一服得汗的,即应停止后服,以免过剂;汗出多者,用止汗的温粉扑之。切忌汗出过多,因为汗多可致亡阳恶风,烦躁不得眠的变证。尤其是兼有虚象的如脉微弱,则更不可服用,若误服之,就会发生“厥逆,筋惕肉”的严重后果。
桂枝二越婢一汤是解表清里的轻剂,麻、桂的用量极小,且有芍药敛阴,却无杏仁开肺,因而对于表郁不甚,或汗出不畅而里热者,十分允当。
(四)太阳病兼水饮证
治宜小青龙汤。若水饮澼积于胸胁,治宜十枣汤。
伤寒表实而心下有水气,证见发热恶寒无汗,由于水气在胃,胃气上逆,而不渴干呕,水饮侵肺,肺失宣降而咳嗽微喘,所以治宜小青龙汤散寒解表,温阳化饮。因水气流散无定,变动不居,除上述见证外,还可见到或渴、或利、或噎、或小便不利、少腹满等或有证,饮阻气机,津液不升则渴,水渍肠间则利,饮阻气逆则噎,水停于下则小便不利,少腹满。
太阳中风而水饮澼积胸胁,除表证外,心下痞硬满,引胁下痛,为必具的见证。如饮邪上迫于肺,肺气受阻则呼吸短促,影响及胃而胃气上逆则发生干呕。水气澼积不同于一般水气不化,非攻积逐饮则不足以祛除,所以宜十枣汤峻逐水邪。但必待太阳表证已解,才可使用,否则表邪内陷与水相搏,反更孳生其他病变。另外,水气澼积的病变,因水气攻冲每有头痛汗出,类似太阳中风表虚证,但这种头痛汗出,必发作有时,且没有恶寒,不可误认为表证未解,而应及时使用十枣汤以逐水。(参阅40,41,152条)
小青龙汤方
麻黄(去节) 芍药、细辛、干姜、甘草(炙)、桂枝各三两(去皮) 五味子半升 半夏半升(洗)
十枣汤方
芫花(熬)、甘遂、大戟各等分为末共一钱匕 大枣肥者十枚
方组论述:小青龙汤取麻黄、桂枝通阳解表,干姜、细辛、半夏温阳化饮,芍药、甘草舒挛缓急,五味子收敛肺气,辛散与酸收相伍,可增强治疗咳喘的效果。本方麻黄的用量仅有大青龙汤一半,且有芍药、五味子酸收,故发汗力量不如大青龙汤之峻猛,不用辛寒之石膏,却增辛温之干姜、细辛、半夏,可见大青龙汤是以解表为主而兼清里热,小青龙汤是以温化寒饮为主而兼解表邪。
十枣汤内的大戟、芫花、甘遂都是逐水猛药,而甘遂之力尤峻,最易损伤脾胃,故用大枣为君以培补中气,并借以解毒制水。本方用之得当,固然收效甚捷,若使用不当,也最易产生流弊,所以更应特别注意服用方法,身体强壮的可按照常规剂量,如身体较弱者,用量应当减半。服本方后,一般水从大便而下,如服药后泻水不多,亦不能求效过急,应待第二日再行服药。如得泻下大量的水,应进服糜粥以滋养脾胃。
(五)太阳病兼水气停蓄证
治宜五苓散。
蓄水证多发生在太阳病过程中,主要由于口渴而饮水太多,脾的输布津液功能障碍,以致水气停蓄,膀胱气化受阻,则小便不利,水不化气,气不布津,则消渴、烦渴,这种渴不是热盛伤津,所以虽然渴欲饮水,但水入不消而吐出,成为水逆证。此时虽有表证未解,却不须先解其表,只用五苓散温阳化气,利水和表,药后宜多饮暖水以助气化,气化则小便利而蓄水去,气化则汗出而表随和。有些注家将本证专属于膀胱,并称为太阳府证,似乎已成定论,其实是曲解附会,起码是以偏概全,大大缩小了五苓散的使用范围,所以不应再囿于太阳府证的说法。(参阅71,72,74条)
五苓散方
猪苓十八铢(去黑皮) 泽泻一两六铢 白术十八铢 茯苓十八铢 桂枝半两(去皮)
方组论述:本方主要功能是通阳化气,利水和表,方中桂枝通阳化气,白术运脾燥湿,泽泻、猪苓、茯苓淡渗利水,既能通利小便,又能外解表邪,所以用于太阳表证兼有蓄水非常确当。但从临床来看,表证并非必具,也不单是膀胱蓄水证,凡属寒湿所致的泄泻、水肿、黄疸等病证,使用本方都有一定效果。
临床运用本方,主要掌握舌苔薄白滑润,舌质不红,如果苔燥舌红,便非所宜。假使误用必伤津助热,引起严重的后果。
(六)太阳病兼下焦蓄血证
治宜根据病势的轻重缓急,选用桃核承气汤或抵当汤、丸。
蓄血证也可见于太阳病程中,它的主要特征是精神症状,轻则如狂,甚则发狂,这是因为瘀血与热邪结于下焦膀胱部位而上犯神明所致,患者多伴有少腹急结或硬满的腹部症状,脉象也大多沉滞不起,为微而沉,或沉结。由于病在血而膀胱气化如常,所以小便自利,与蓄水证的小便不利有着明显的不同。因此,精神症状与小便自利,是诊断蓄血证的主要依据。蓄血轻证,可治以桃核承气汤,但必须表证已解,方可使用;蓄血重证,虽表证未解,亦可使用抵当汤破血逐瘀。若素有宿瘀,势深而缓,不可不攻,但又不可峻攻者,可用抵当丸治疗。(参阅106,124,126条)
桃核承气汤方
桃仁五十个(去皮尖) 大黄四两 桂枝二两(去皮) 甘草二两(炙) 芒硝二两
抵当汤方
水蛭(熬) 虻虫各三十个(去翅足,熬) 桃仁二十个(去皮尖) 大黄三两(酒洗)
抵当丸方
水蛭二十个(熬) 虻虫二十个(去翅足,熬) 桃仁二十五个(去皮尖) 大黄三两
方组论述:桃核承气汤是调胃承气汤加桂枝、桃仁组成。桃仁活血化瘀,桂枝疏通经络,宣导瘀血邪热,同时藉调胃承气汤的泻下作用,使瘀热从肠府而出。这里使用桂枝并非取其解外,因本方的大黄用量倍于桂枝,则桂枝不得不从大黄下行而削弱其辛散达表功用,且大黄得桂枝之辛甘亦不致直泻肠胃,使能入于血脉,发挥其活血逐瘀之力。
抵当汤所治的蓄血证病势较重,故在用桃仁、大黄的同时,配伍水蛭、虻虫长于破血的虫类药,取其峻逐瘀血。
抵当丸的药品与抵当汤无异,故治疗功用亦同,不过水蛭、虻虫的用量较少,且为丸剂煮服,所以作用较缓,适用于宿瘀缓证。
服用方法与药后情况:蓄血证的病位在于下焦,服药方法应于食前空腹时服,使药力直达病所。关于药后情况,桃核承气汤服后可能仅是微利,不一定泻下瘀血。抵当汤服后便下瘀血。抵当丸的逐瘀作用较缓,服后一昼夜左右方便下瘀血。必须注意,不论汤剂丸剂,只要便下瘀血,即应停药,以防出血过多,而引起其他变证。
(七)太阳病兼里虚不足证
如阴阳两虚,脾胃不足,治用小建中汤;如气血亏乏,心力不继,治用炙甘草汤。
治疗太阳病,应发汗解表以祛邪外出,但攻邪之药必须藉正气之力才得发挥作用。今虽太阳病未解,但已兼见里虚证,就不可发汗解表,如妄用发表,非但邪气不得外解,必徒伤正气而致虚虚之祸。所以必须先治其里虚,待里虚已复,而表犹未解的,然后再治其表,这是表证兼里虚的治疗原则。如里虚尚不太甚,当然也可以补里与解表同施。小建中汤主治的悸而烦,主要因中焦脾胃不足,阳虚则悸,阴虚则烦,所以用小建中汤温养中脏,使阴阳渐充,则悸烦自除。如果脉结代而心动悸,则表明气血大虚,心力不继,就非小建中汤所能胜任,必须及时使用炙甘草汤,否则就会延误病机而无法挽救。但亦有先天性或妊娠关系而脉见结代的,是属于生理现象,又当别论。(参阅102,177,178条)
小建中汤方
桂枝三两(去皮) 甘草二两(炙) 大枣十二枚(擘) 芍药六两 生姜三两(切) 胶饴一升
炙甘草汤方
甘草四两(炙) 生姜三两(切) 人参二两 生地黄一斤 桂枝三两(去皮) 阿胶二两 麦门冬半升(去心) 麻仁半升 大枣三十枚(擘)
方组意义及煮服方法:小建中汤即桂枝汤芍药用量加倍,更加胶饴组成,仅增加了一味药,而组方意义与桂枝汤完全不同。桂枝汤旨在解肌达表,故以桂枝为君,本方重在温建中脏,故以胶饴为君,芍药为臣,桂枝仅起辅助作用。胶饴、甘草、大枣甘温补中,合芍药之酸则酸甘化阴,合桂枝、生姜之辛则辛甘生阳,所以诸药合用,有温养中气而平补阴阳的效用,堪称平补之良剂。本方既然以胶饴为主药,那么不用胶饴,则不成为“建中”,徒有其名,又怎能达到治疗目的。
炙甘草汤有生血复脉的功能,故又名复脉汤,是治疗心动悸,脉结代的主方。用炙甘草为君,合姜、枣温养胃气以资营血之源,用人参、桂枝以益气通阳,更重用生地,合阿胶、麦冬、麻仁以滋养阴血,为了很好发挥生地、阿胶的作用,最好用水、酒各半煎药,则疗效更佳。
六、误治变证的辨治
“太阳病篇”的内容最多,也最复杂,但除了伤寒、中风、温病证治与一些兼证以外,其中大多是讨论因误治而致变逆的证治。这些变证的产生,虽然绝大部分是由于治疗失当所引起,但亦有病人因素的关系或受邪较重而疾病自趋变化的。再则这许多变证,既可能是误汗所引起,也可能因误下或误吐所引起,也有是误水(用水向身上喷浇)、误火(如熏、熨、灸、烧针等)所致。因此对于这些变证,不能认为是误汗、误下或误吐、误火的必然结果,要在研究其如何具体分析病机的辨证方法,与随证论治、制方选药的原则和规律。从变证的内容来看,很多就是内科杂病,治疗变证的许多方剂,实际也是临床治疗内科杂病极为常用的方剂,所以具有普遍性意义,而不必为误治印定眼目。至于误治后,邪气传里,演变为阳明、少阳或三阴证者,仍属于六经病证治范围。这里仅据临床比较多见的病证,分为误汗后变逆证治、误下后变逆证治与火逆证治等几个方面进行讨论。
(一)误汗变证的辨治
太阳病邪在肌表,治以发汗解表,原不为错。但必须恰如分际,始得邪从汗解,假如汗出不彻则留邪为患,汗出太过则正气损伤,都会引起变证。兹将误汗后常见的几种变逆证治论述如下。
1.表未解而正已伤 如汗后气营两虚,身体痛,脉沉迟者,可治以桂枝新加汤。如阳虚液泄,汗漏不止,恶风,小便难,四肢微急,难以屈伸者,可治以桂枝加附子汤。
太阳病身体疼痛,原为表证未解,如汗出脉浮缓的,可仍用桂枝汤治疗。今汗后身疼痛而脉沉迟,是表虽未解而正气已虚,营血损伤,经脉失养。表未解自当解表,但气营两虚,则不得单纯解表,所以用桂枝新加汤调和营卫,补益气营,使气营充足,则表证亦解。
太阳病发汗太过,卫阳虚而不固,则汗漏不止,恶风寒,津液耗伤,则小便艰涩不行。《内经》谓“阳气者,精则养神,柔则养筋”。《针经》谓“液脱者,骨属屈伸不利”。今阳气既虚,阴液又伤,故四肢微急,难以屈伸。本证阳气虽虚而犹未至亡阳,且太阳表证未解,故用桂枝加附子汤固表止汗,复阳敛液。
以上两证均属表未解而正虚,但正虚尚不太甚,故解表与补虚并进。若虚甚者,则当先治其虚,或扶正为主,解表为辅,要当权衡轻重,随证施治。(参阅20,42,45,62条)
桂枝新加汤方
桂枝三两(去皮) 芍药四两 甘草二两(炙) 人参三两 大枣十二枚(擘) 生姜四两
桂枝加附子汤方
桂枝三两(去皮) 芍药三两 甘草三两(炙) 生姜三两(切) 大枣十二枚(擘) 附子一枚(炮,去皮,破八片)
方组论述:桂枝新加汤,即桂枝汤方加重芍药、生姜各一两,另加人参三两组成。营虚血少,故加重芍药;生姜能振奋胃气,人参能补气生津,使气营两复,自能达到痛愈表解的目的。
桂枝加附子汤,即桂枝汤原方加附子。桂枝汤调和营卫,炮附子复阳固表,阳回腠密,则漏汗自止,恶风自除;表固汗止,则津液自回,津回则小便自利,四肢拘急自解。
桂枝新加汤证,是气营两虚而阳气未虚,故但加芍药、生姜、人参以益气营而不用附子。桂枝加附子汤证,是阳虚为本,液泄为标,故但加附子以复阳敛液而不用人参。
2.表已解而阴阳两虚 脚挛急,反恶寒,宜用芍药甘草附子汤益阴复阳。因汗多津液外泄而经脉失养,故下肢挛急,阳气虚衰而卫表失护,故恶寒。(参阅29,30,68条)
芍药甘草附子汤方
芍药、甘草各三两(炙) 附子一枚(炮,去皮,破八片)
方组论述:方中甘草之甘合芍药之酸,则酸甘益阴,合附子之辛,则辛甘助阳,阴阳两复,则挛急自舒,恶寒自愈。本证与桂枝加附子汤证相较,仅外无表邪,所以不用桂枝、生姜、大枣。
3.阴盛阳虚 证见昼日烦躁不得眠,夜而安静,不呕不渴,无表证,脉沉微,身无大热的,治宜干姜附子汤。如阳虚而津气亦伤,证见恶寒脉微,四肢厥逆,小便不利,而昼夜都烦躁的,治宜茯苓四逆汤。
三阳病均有烦躁,太阳表实而热郁于内,则不汗出而烦躁;少阳风火上扰犯胃,则心烦喜呕;阳明燥热灼津,则心烦燥渴,今不呕不渴无表证,可知烦躁不属三阳,而烦躁仅见于白昼,夜却安静,并且身无大热而脉沉微,阳虚阴盛无疑,脉沉微为辨证的主要依据。之所以昼烦夜静,乃因白昼阳气较旺,虚阳得天时之助,奋与阴争,所以烦躁;夜间阴气旺盛,虚阳无助不能与阴相争,则反而安静,但安静并不等于真正安卧,而是迷迷糊糊的神衰状态,多见于少阴病心肾阳虚证。所谓身无大热,指外有微热,是为虚阳外浮,证势较急,所以采用单捷小剂干姜附子汤以迅复阳气。
若阴邪盛而阴阳两虚,不但有阳虚脉微肢厥,而且有阴虚小便不利,因而烦躁昼夜俱甚,治疗本证必须阴阳兼顾,故宜茯苓四逆汤以温阳生津益气安神。(参阅61,69条)
干姜附子汤方
干姜一两 附子一枚(生用,去皮,切八片)
茯苓四逆汤方
茯苓四两 人参一两 附子一枚(生用,去皮,破八片) 甘草二两(炙) 干姜一两半
方组论述:干姜附子汤,即四逆汤去甘草,因其证势危急,故只用小量姜附以胜阴复阳,不用甘草者,恐牵制其雄入之势,反至迂缓无功。茯苓四逆汤,即四逆汤加人参、茯苓,以四逆汤扶阳破阴,人参益气生津,茯苓安定心神。
4.心阳虚而心气不宁 致心下悸动,欲得手按,而叉手自冒于心胸部;或两耳无所闻,治宜桂枝甘草汤。如心阳虚而肾水上逆,则脐下悸动,有欲作奔豚之势,治宜茯苓桂枝甘草大枣汤。
汗为心液,过汗则心液耗而心阳损伤,心阳伤则心气不宁,所以心下悸动而欲得手按,虚者喜按,实者不喜按,从病人叉手自冒心来看,便可一望而知心阳已虚,心阳虚所以有听觉衰退的耳聋情况,与实证耳聋的听觉骤减,显然有别。
脐下悸与心下悸,不仅病位上有一在心下一在脐下之别,主要在病机方面有较大不同,心下悸仅是心阳虚损,而脐下悸欲作奔豚,不但心阳不足,而下焦水气偏胜,有上凌于心的趋势。所谓欲作奔豚,乃是对病势进展趋向的推断,并非已成奔豚证,所以仅用茯苓桂枝甘草大枣汤温阳培土制水。(参阅64,65,75条)
桂枝甘草汤方
桂枝四两(去皮) 甘草二两(炙)
茯苓桂枝甘草大枣汤方
茯苓半斤 桂枝四两(去皮) 甘草二两(炙) 大枣十五枚(擘)
方组论述:桂枝甘草汤,桂枝入心以助阳,甘草补虚以益气,心阳复而心悸自愈。茯苓桂枝甘草大枣汤,桂枝甘草温通心阳,茯苓大枣培土制水安肾气。为了提高药效,可用甘澜水煎服。作甘澜水法:水置盆内,以杓扬之,水面有珠子相逐即可取用。若已作奔豚,则非本方所能治。
5.脾虚挟饮 证见心下逆满,气上冲胸,起则头眩,脉象沉紧的,治宜茯苓桂枝白术甘草汤。
脾主健运,输布津液,脾阳不振则津液不布而为水饮,饮停于中则心下逆满,饮逆于上则气上冲胸而头眩晕,水饮阻遏于里,所以脉象沉紧。上条脐下悸,病的重心在于下焦,本证是脾阳不振而致水饮为患,病的根源在于中焦,所以治用温脾化饮。如再次误用发汗,则肾阳亦伤,而水气影响经脉,以致身体振颤动摇的,证属少阴阳虚水气,治当温肾阳以散水,又非本方所能胜任。(参阅67条)
茯苓桂枝白术甘草汤方
茯苓四两 桂枝三两(去皮) 白术、甘草各二两(炙)
方组论述:方用白术、甘草健脾助运,桂枝、茯苓温阳利水,脾运健,水饮化,则诸证自除。
本方与苓桂甘枣汤相较,仅是大枣与白术一味之差,苓桂甘枣汤用大枣而无白术,但茯苓倍用,桂枝亦多用一两,意在培土制下焦之水,以防水气上逆;本方用白术而无大枣,茯苓、桂枝为常规用量,意在健脾助运,脾的输布功能恢复,则水饮自化。
6.脾虚气滞而腹部胀满 治宜厚朴生姜半夏甘草人参汤。
腹部为脾胃所居,故脾胃有病,每多腹部症状,或者胀满,或者疼痛。但腹满或痛亦有寒热虚实之异,一般说来,阳明热实证腹满多持续不减,腹痛拒按,且必伴大便秘结等燥热之象。太阴虚寒证腹满有时轻减,虽或有时疼痛,亦必喜按,且伴有吐利等里虚寒见证。本证的腹满没有热象,肯定不是阳明热实证,但只是胀满而不伴有吐利,可知也不纯属于太阴虚寒证,既有脾虚不运的一面,又有脾气壅滞的一面,虚实夹杂,所以用消补兼施的厚朴生姜半夏甘草人参汤治疗。(参阅66条)
厚朴生姜半夏甘草人参汤方
厚朴半斤(炙,去皮) 生姜半斤(切) 半夏半升(洗) 甘草二两 人参一两
方组论述:脾气虚弱,所以用人参、甘草补中益气,气滞不行,所以用厚朴、生姜、半夏辛散苦泄以行滞气,补泄兼施,则脾虚自复,气滞自行,腹部胀满自除。本方行气之药多于补气,若脾虚较甚的,厚朴、生姜、半夏等应减少用量,若纯属脾虚不运的腹满,则非所宜。
7.热邪迫肺 肺气闭郁,致汗出而喘,体表热反不甚的,治宜麻黄杏仁甘草石膏汤。
发热,恶风寒,无汗,脉浮紧,肺气闭而喘的,为麻黄汤证。发热,恶风寒,自汗,脉浮缓,肺气逆而喘的,为桂枝加朴杏汤证。本证之喘为肺热气闭,由于热郁于肺,所以体表反无大热,热迫津液外泄,所以汗出。无论麻黄汤、桂枝加朴杏汤,皆绝对禁用。只有用麻杏甘石汤清宣肺热,才能收效。根据临床体验,本证除喘证外,多见咳嗽不畅,痰黏不爽,脉浮数或浮滑,舌苔薄白微黄,舌质红,略微干燥等证象。(参阅63,162条)
麻黄杏仁甘草石膏汤方
麻黄四两(去节) 杏仁五十个(去皮尖) 甘草二两(炙) 石膏半斤(碎,绵裹)
方组论述:麻黄发汗,多用于太阳表实,石膏清热,多用于阳明燥热,今汗出而用麻黄,无大热而用石膏,似乎令人费解。其奥妙全在配伍,欲求麻黄发汗,必合桂枝,如不合桂枝,则发汗之功不著,欲用石膏清阳明大热,必合知母,如不合知母,则清热之力不强。麻黄配石膏能清泄肺热而发郁阳,合杏仁宣肺气而治喘咳,甘草和诸药安内攘外。本方的作用不在发汗解表,而在宣畅肺气、清泄肺热,肺热清而肺气畅,则喘咳自愈。临床使用本方,主要掌握肺热气闭失于宣开的喘咳,不论汗的有无,热的大小,用之皆有良效,不必泥定汗出、无大热。又本方与大青龙汤都是麻黄石膏同用,但大青龙汤麻黄重用至六两,且合桂枝,而石膏只用鸡子大一枚,是重在发汗解表而兼清内热。本方麻黄只用四两,且不合桂枝,而石膏则用半斤,是重在清泄肺热而兼达肌表。
(二)误下变证的辨治
攻下目的,在于祛除肠府实邪。太阳病邪在肌表而里无实邪,所以只宜解表而禁用攻下,即使兼有可攻之里,亦当先汗后下,或审其证候的表里缓急而定治疗的汗下先后。除极少数体质较强,虽然误下,而太阳表邪未陷,仍可用解表治疗外,大多邪陷于里而发生各种变证。(参阅15,44,45,56,90条)
1.胸阳损伤而胸满脉促 治宜桂枝去芍药汤。如兼卫阳虚而恶寒,治宜桂枝去芍药加附子汤。
太阳中风证,误用攻下后,发生胸满脉促,这是胸阳受伤而邪内陷,但正气尚欲拒邪于外,正邪相拒于胸膈之间的表现。所以既不同于少阳邪热郁滞的胸胁苦满,也不同于水热相搏结胸证的胸满硬痛,仅是病人自觉胸部闷满不舒。从脉搏来看,既非弦细,也非沉迟,而是脉势急促。若兼见汗出多而恶寒,是卫阳亦虚,可加入附子以助阳,即桂枝去芍药加附子汤。(参阅21,22条)
桂枝去芍药汤方
桂枝三两(去皮) 甘草二两(炙) 生姜三两(切) 大枣十二枚(擘)
桂枝去芍药加附子汤方
即上方加附子一枚(炮,去皮,破八片)
方组论述:误下后表邪虽然内陷,但正气仍有抗邪向外之势,所以治疗当助胸阳以祛邪外达,使邪从外解。桂枝汤去芍药者,恐其酸寒不利于胸阳。本方与桂枝甘草汤相较,仅多生姜、大枣两味,辛甘通阳,表未解的可用,无表证亦可用。如兼卫阳虚而恶寒,则加附子以固护卫阳,自为的治。
2.正伤邪陷而致下利 有表尚未解,有表已全罢,有表里证同具,有胃肠热盛,有中焦虚寒,有下焦滑脱,有水谷不别,病机各异,必须作具体分析,随机定治,才能取得效果。表尚未解并且以表证为主的,治宜桂枝加葛根汤或葛根汤解表。表里证同具的,如里热偏盛,治宜葛根黄芩黄连汤清解里热;如中虚里寒,治宜桂枝人参汤温里和表;如里虚寒的程度严重,治宜先里后表,先用四逆汤温阳,待利止以后而表犹未解的,再用桂枝汤和表。如纯属中焦虚寒,治宜理中汤温中;如属下焦滑脱不禁,治宜赤石脂禹粮汤固涩;如属下焦泌别失职,水气趋于大肠,治宜五苓散利其小便。
肠热下迫的下利,其粪便多热臭气,而肛门有灼热感,苔必黄腻,脉必滑数,同时因里热薰蒸影响肺气,可兼见喘而汗出,此不必治肺,只要肠热得清,则喘汗自止。它与麻杏甘石汤证的汗出而喘似同实异,应严格区别。一为肺热,喘咳为主证,没有下利,故宜麻杏石甘汤;一为肠热,下利为主证,故用葛根芩连汤。(参阅34,91,159,163条)
葛根黄芩黄连汤方
葛根半斤 甘草二两(炙) 黄芩三两 黄连三两
桂枝人参汤方
桂枝四两(别切) 甘草四两(炙) 白术三两 人参三两 干姜二两
赤石脂禹余粮汤方
赤石脂一斤(碎) 太乙禹余粮一斤(碎)
方组论述:葛根芩连汤所治,是肠胃热迫津液的下利证,葛根轻清升发,能从里以达于外,从下以腾于上;黄芩、黄连苦寒直清里热,坚肠胃以止泻;甘草甘缓和中,是以本方善清热止利。凡腹泻因里热而暴注下迫或痢疾初起属于湿热者,均可应用。
桂枝人参汤即理中汤加桂枝,理中汤能温中益气,桂枝能通阳和表,所以本方治疗中焦虚寒泄泻而微兼表证者,最为相宜。
赤石脂禹余粮汤,这两味药均有收敛固涩作用,所以能治虚寒滑脱的下利证,但必须注意里邪已尽,如果内有实邪,切忌使用,误用收涩,反滋流弊。
3.热与痰水相结于胸脘 为热实结胸证,所谓“病发于阳,而反下之,热入因作结胸”。根据证候的轻重缓急,可分痰热相结小结胸与水热相结的大结胸证。小结胸证,治宜小陷胸汤,大结胸证,治宜大陷胸汤或大陷胸丸。寒与痰水相结为寒实结胸证,治宜三物白散。另外,还有脏结证,颇与结胸证相似,但属于虚寒阴证,切忌攻伐,如果误用攻伐,必速其死亡。
大结胸证是邪热与水相结,它的主要特征是心下硬满疼痛拒按。由于实邪阻滞,可致呼吸困难,心中懊,躁烦不安,由于水热不得下泄而上蒸于头部,可见到头汗出,其水热之结甚者,可从心下至少腹都硬满而痛不可近,并且舌上干燥而渴,大便秘结,日晡所小有潮热,很像燥屎内结的承气汤证。但承气证实滞在肠,满痛限于腹部而不涉及心下,本证则以心下硬痛为主,这是两者在腹诊方面的区别点。由于邪结于里,而脉道阻遏,所以脉搏多见沉迟或沉紧。但因邪结的部位偏上,有时寸部或见浮脉,然其病邪究属在里,所以关部仍是沉脉。以上病情颇重,必须峻剂泻热逐水,所以宜用大陷胸汤。假如结胸的病势向上扩展,影响到颈项部经脉,出现项强如柔痉状,“在上者制宜缓”,可用大陷胸丸缓以攻之。
小结胸证是热与痰相结,证情较轻,仅是心下痞塞闷满,按之始痛,不按则不痛,由于是痰热搏结,所以脉象浮滑。证势既轻,当然不宜峻剂攻伐,只须小陷胸汤清热消痰散结,即足以胜任。
寒实结胸证,乃寒与痰水相结,虽然也有心下硬满疼痛拒按、呼吸困难、大便不通等情况,但无发热、口渴、舌苔黄燥等热象,舌苔多白腻而滑,所以应治以祛寒逐痰开结的三物白散。
脏结证亦有硬满疼痛,但性质与结胸证迥异,结胸证虽有属热属寒的不同,而性质总属于实证。脏结概为阴证、虚证,决无阳实见证。所谓脏结,乃指脏虚而邪气内结,因其胸无邪阻而胃中空虚,故虽有硬痛而饮食仍能如常,与结胸证不能饮食恰恰相反。但是中阳虚而不化,虽能饮食,却不能泌浊分清,以致水液偏渗于大肠而为时时下利。舌苔白滑,也与结胸证舌苔黄燥不同。由于其阳气虚浮,亦可能寸脉见浮,邪结在里,亦可能关脉见沉,但浮脉必然无力,沉脉亦必小细而紧,与结胸证脉之有力者不难区别。另外,脏结证胁下素有痞连及脐旁,痛引少腹,阴茎缩入者,为阴盛阳绝的死候,与结胸证从心下至少腹硬满而痛不可近,属于热实者,也完全不同。总之脏结为正虚阴盛、阳气衰竭的难治危证,但为病人着想,可试投四逆或当归四逆一类方剂和灸关元、气海等穴,以图万一。(参阅128,129,130,131,132,133,134,135,136,137,138,141下,167条)
大陷胸汤方
大黄六两(去皮) 芒硝一升 甘遂一钱匕
大陷胸丸方
大黄半斤 葶苈子半升(熬) 芒硝半升 杏仁半升(去皮尖,熬黑) 和散,取如弹丸一枚,别捣甘遂末一钱匕,白蜜二合。
小陷胸汤方
黄连一两 半夏半升(洗) 栝蒌实大者一枚
白散方
桔梗三分 巴豆一分(去皮心,熬黑,研如脂) 贝母三分
方组意义及煮服方法:大陷胸汤以大黄泻热,芒硝软坚,甘遂逐水,三药合用,使水热搏结之邪从大便而下。大黄先煮,芒硝后入,甘遂研末以药汤冲服,以甘遂生用为末服则力峻效著,故不用煎煮。本方为逐水破结峻剂,若服一次即得快利,应停止后服,以免攻伐太过,正气不支而生他变。若脉不沉迟而见浮大,多属正虚,不可服大陷胸汤,误用有虚脱之变,所以仲景有“结胸证,其脉浮大者,不可下,下之则死”的告诫。
大陷胸丸,即大陷胸汤加葶苈子、杏仁、白蜜。以病势盛实于上,故用葶苈子、杏仁,开结饮而利肺下气,白蜜以缓下趋之势,因此有峻药缓下之妙,峻则能胜破坚荡实之任,缓则能尽际上迄下之邪。
小陷胸汤用黄连清热,半夏化痰,二物同用,亦有苦泄辛开作用,加上栝蒌实润下清涤,尤其善消心下痰热之结,以其治疗小结胸证有卓效,所以方名小陷胸汤。
三物白散中桔梗、贝母,开肺气以散结,巴豆辛热有毒,与桔、贝相伍,能破胸中之寒痰凝结,前人喻之为斩关夺门之将。服之病在膈上者必吐,在膈下者必利。如药后不利,可吃热粥以助药力;如利不止,可进冷粥以止之。因巴豆之性得热则行,得冷则解,所以中了巴豆毒的人,喝一些冷粥,毒性就可以解除。
4.胃气较虚,邪热内陷致成痞证 所谓“病发于阴,而反下之,因作痞”。有单纯热聚于胃致痞,治宜大黄黄连泻心汤;有热痞兼卫阳虚,治宜附子泻心汤;有热陷于胃兼水气不化致痞,治宜生姜泻心汤;有胃气重虚,客气上逆致痞,治宜甘草泻心汤;有胃虚热聚而气逆致痞,治宜半夏泻心汤。也有胃中无热,纯因胃虚而浊气上逆致痞,治宜旋覆代赭汤。
痞证的特点是心下痞闷不舒,按之柔软,或不软而硬,但不疼痛。由于内无有形痰水相结,单属胃气壅滞,所以与结胸证不同。致痞的原因极多,如中焦虚寒之痞,可用理中汤,水气不行之痞,可用五苓散等。这里主要论述热陷于胃的痞证,因其主治方剂为五泻心汤,所以又称五泻心证,最后顺带讨论一下旋覆代赭汤证。现分别简述如下:
(1)大黄黄连泻心汤证的主要脉证是心下痞,按之濡,关上脉浮。由于热陷于胃而胃气壅滞,故心下痞闷不舒,内无有形实邪,故按之濡软不硬。浮为阳盛,关候中焦,胃有热邪,故关上脉浮。正由于胃热壅滞,故舌苔大多黄腻而舌质红,治当清热泄痞,所以用大黄黄连泻心汤。如兼有表证未尽者,当先解表,待表解后再治其痞。(参阅151,154,164条)
大黄黄连泻心汤方
大黄二两 黄连一两(黄芩一两)
方组及用法意义:诸泻心汤均为芩、连同用,本证热聚于胃,本方中亦当有黄芩为是。汤剂大多煮服,唯本方不是煎煮,而是用麻沸汤(即开水)浸渍片刻取汁服,意在浊药轻投,变苦寒沉降为轻扬清淡,这样,就能加强清泄热痞的作用,不致直走肠道,药过病所。
(2)附子泻心汤证,除热陷于胃的心下痞以外,还有卫阳虚的恶寒汗出,因为没有头痛发热,所以不是表证。本证如果仅以苦寒泄热而不扶阳,必阳气益虚,如果仅以辛热扶阳而不泄热,必痞热愈甚,因此必须温清并用,以附子泻心汤扶阳泄痞。(参阅155条)
附子泻心汤方
大黄二两 黄连一两 黄芩一两 附子一枚(炮,去皮,破,别煮取汁)
方组及用法意义:本方即大黄黄连泻心汤加附子。三黄苦寒泄热,欲其轻扬清淡,仍当开水浸渍。附子温经扶阳,必须浓煎,所以别煮取汁,然后两汁混和服用。这样则生熟异性,寒热异气,并行不悖,而各奏其功。
(3)生姜泻心汤证,虽然也因邪热内聚,但胃气较虚,中阳不足,同时兼有水气食滞。由于胃虚气滞,所以痞的情况较单纯热壅为甚,不是按之濡软,而是痞塞硬满,因食滞不消,故干噫食臭,因水寒不化,故腹中雷鸣下利。证情寒热夹杂,虚实并见,故用生姜泻心汤益气温阳,清泄痞热兼和胃散水。(参阅157条)
生姜泻心汤方
生姜四两(切) 甘草三两(炙) 人参三两 干姜一两 黄芩三两 半夏半升(洗) 黄连一两 大枣十二枚(擘)
方组论述:芩、连清热泄痞,生姜、半夏和胃散水,胃气较虚,且又肠鸣下利,故不用大黄,而用人参、干姜、甘草、大枣以温中益气。
(4)甘草泻心汤证的主要见证是心下痞硬而满,下利甚频,一日可至数十次,饮食不消化,腹中雷鸣,并且干呕而心烦不得安。其病机亦为胃气虚而邪热内聚,与生姜泻心证相较,大致相同,惟不挟水气,无干噫食臭,但中气虚尤甚,所以清气下陷而下利甚,客气上逆而心下痞硬甚,并有干呕心烦。因此,治用甘草泻心汤,着重于甘缓补中。(参阅158条)
甘草泻心汤方
甘草四两(炙) 黄芩三两 干姜三两 半夏半升(洗) 大枣十二枚(擘) 黄连一两
方组论述:本方为生姜泻心汤去生姜,因无食滞水气,重用甘草以资甘缓补中。生姜泻心证中虚不甚,方中尚用人参,本证中虚较甚,而方中却无人参,显然属于脱漏,当有人参为是。
(5)半夏泻心汤证以心下痞满为主,兼呕而肠鸣,亦因中虚而胃热壅滞。无干噫食臭,不同于生姜泻心证,一般不兼下利,而且痞硬较轻,心烦不甚,亦轻于甘草泻心证,因此,半夏泻心汤中既不用生姜,也不加重甘草。(参阅149条)
半夏泻心汤方
半夏半升(洗) 黄芩、干姜、人参、甘草(炙)各三两 黄连一两 大枣十二枚(擘)
方组论述:半夏降逆止呕,芩、连清热泄痞,干姜甘草温中,人参、大枣益气。约而言之,组方意义,不外苦泄辛开甘补,即苦以泄热,辛以开结,甘以补虚。生姜、甘草、半夏泻心三方的药物基本相同,只不过甘草泻心略增甘草用量,生姜泻心加入一味生姜而已。由此可见,半夏泻心又应是三泻心汤的基础方。
(6)旋覆代赭汤证的主证是心下痞硬,噫气频仍。它的心下痞硬是胃虚而气虚不运所致,与诸泻心证热聚致痞的性质根本不同。胃虚而浊气上逆,所以噫气频仍。肠不虚寒,且不挟食滞水气,所以虽噫气却无食臭味,也没有肠鸣下利,因此,只须补中降逆的旋覆代赭汤。由于胃虚浊逆,可能有严重的呕吐,这在临床上比较常见。(参阅161条)
旋覆代赭汤方
旋覆花三两 人参二两 生姜五两 代赭石一两 甘草三两(炙) 半夏半升(洗) 大枣十二枚(擘)
方组论述:方用旋覆、代赭、半夏、生姜降逆和胃,逆气平,胃气和,则噫气呕吐自除;人参、甘草、大枣补益中气,中气得运,则心下痞硬自消。
5.热扰胸膈证 主要症状是心烦不得眠,甚则心中懊,反复颠倒不安,可兼有胸中塞闷或结痛,治宜栀子豉汤清宣郁热。由于是无形之热郁于胸膈之间,热郁则气滞不舒,所以胸中塞闷,烦扰不安。若不仅心烦,而且腹满,卧起不安的,则表明胃肠之气亦壅滞不行,但非有形实邪,可治以栀子厚朴汤。如因峻药泻下,致上焦留热,寒气留中,而身热微烦的,可治以栀子干姜汤。(参阅76,77,78,79,80,81条)
栀子豉汤方
栀子十四个(擘) 香豉四合(绵裹)
栀子厚朴汤方
栀子十四个(擘) 厚朴四两(去皮,炙) 枳实四枚(水浸,炙令黄)
栀子干姜汤方
栀子十四个(擘) 干姜二两
方组论述:栀子豉汤的作用主要是轻清宣泄,栀子苦寒泄热,豆豉轻清宣透,二物相伍,最宜于热郁胸膈证。因方后有“得吐者,止后服”的医嘱,以致有些医家误以本方为吐剂,这是不符实际的说法。即使间有发生呕吐,也是极为少见的偶然情况,绝不能以偏概全,认为栀子豉汤一定具有催吐作用。然而栀子豉汤毕竟偏于苦寒,所以对平素大便微溏而中阳不足的患者,应谨慎使用。如兼中气不足而短气的,可于栀子豉汤内加甘草以补益中气;如兼胃气上逆而呕吐的,可于栀子豉汤内加生姜以和胃降逆。
栀子厚朴汤以栀子清热除烦,厚朴、枳实行气泄满,邪热清,胸腹和则烦满自愈。
栀子干姜汤以栀子清上热,干姜温中寒,用治上焦郁热,中阳不足证。实际也具有苦泄辛开作用,又“火郁则发之”,干姜伍栀子,且有加强宣泄郁热之功,因此,临床用于火郁胃痛也颇有效果。
(三)误火变证的辨治
火法指用熏、熨、烧针、艾灸等以温经通阳,主要适用于虚寒证。如三阳证及一切有里热津伤的患者,均非所宜。太阳病误用火法治疗而导致的变证,称为火逆,比较多见的有两种情况:一是汗不出而火邪内攻,证情变化较多,有热伤血络而吐血、便血者,有热伤经脉而腰以下重滞麻痹者,有津伤胃燥躁烦谵语者,有阳盛阴虚而口干咽烂,小便难,手足躁扰,甚至捻衣摸床者,等等,总之均是伤津动血的病变,其预后如何?概以阴液的存亡为依据。另一类是汗出多而心阳损伤的病变,轻则心神不宁而惊恐烦躁,甚则心阳外亡而惊狂卧起不安,前者治宜桂枝甘草龙骨牡蛎汤,后者治宜桂枝去芍药加蜀漆牡蛎龙骨救逆汤。至于因用烧针取汗,针孔受寒,致局部红肿如核,并引动下焦素有的水寒之气从少腹上冲心胸,即是奔豚证,治宜桂枝加桂汤平其冲逆而泄奔豚。(参阅110,111,112,113,114,115,116,117,118,119条)
桂枝甘草龙骨牡蛎汤方
桂枝一两(去皮) 甘草三两(炙) 牡蛎二两(熬) 龙骨二两
桂枝去芍药加蜀漆牡蛎龙骨救逆汤方
桂枝三两(去皮) 甘草二两(炙) 生姜三两(切) 大枣十二枚(擘) 牡蛎五两(熬) 蜀漆三两(去腥) 龙骨四两
桂枝加桂汤方
桂枝五两(去皮) 芍药三两 生姜三两(切) 甘草二两(炙) 大枣十二枚(擘)
方组论述:桂枝甘草龙骨牡蛎汤,即桂枝甘草汤加龙骨、牡蛎。桂枝、甘草以振奋心阳,龙骨、牡蛎以重镇安神。但本方的桂枝用量仅及桂枝甘草汤的四分之一,足见主治重在心神不宁的烦躁惊恐,而不一定有心悸欲按证。
桂枝去芍药加蜀漆牡蛎龙骨救逆汤较桂甘龙牡汤仅多蜀漆、生姜、大枣,但桂枝、龙、牡的用量大,这是因为心阳外亡惊狂而卧起不安,远较烦惊为严重,必须加大用量才能胜任。心阳外亡,不仅心阳虚而心气必虚,心气虚则每多痰浊,所以本方更加姜、枣资助中焦,佐桂、甘以益心气,并用蜀漆以涤除痰浊。
桂枝加桂汤,即桂枝汤更加桂枝二两。因为桂枝本身就有下气降冲作用,加重用量即可达到治疗奔豚的目的。如果下焦阳虚而水寒之气较甚,加用肉桂才能提高平冲逆的效果。
七、太阳病类似证的辨治
太阳病类似证,主要指风湿相搏的痹证,以其与太阳表证类似,所以列入太阳病篇,以资鉴别。风湿证的主要特点是身体疼烦,不能自行转侧,它与风寒表证不同,所以脉象不是浮紧、浮缓,而是浮虚而涩,乃风寒湿相搏,经脉阻滞的缘故,因此治宜桂枝附子汤温经祛风胜湿,假使其人因脾虚不能为胃行其津液而致大便硬者,可治以桂枝附子去桂加白术汤。
若风湿之邪较重,留著于筋骨肢节之间,致骨节疼烦,掣痛不得屈伸,近之则疼痛更甚,同时卫阳虚而汗出恶风不欲去衣,下焦阳气不化而小便不利,湿遏肺气而呼吸短促,湿渍肌肉而身体微肿者,治宜甘草附子汤以缓祛风湿。(参阅174,175条)
桂枝附子汤方
桂枝四两(去皮) 附子三枚(炮,去皮,破) 生姜三两(切) 大枣十二枚(擘) 甘草二两(炙)
桂枝附子去桂加白术汤方
附子三枚(炮,去皮,破) 白术四两 生姜三两(切) 甘草二两(炙) 大枣十二枚(擘)
甘草附子汤方
甘草二两(炙) 附子二枚(炮,去皮,破) 白术二两 桂枝四两(去皮)
方组论述:桂枝附子汤,以桂枝祛在表之风邪,附子辛热逐经脉之寒湿,甘草、姜、枣以资中焦而调营卫。本方药物与桂枝去芍加附子汤完全相同,且甘草、姜、枣的用量也完全一样,只是桂、附的用量偏重,因而作用大异,彼方仅是温阳固表,本方不仅祛风逐湿,而且温经镇痛。
桂枝附子去桂加白术汤,以大便硬,小便自利,津液已经偏渗,恐再耗津液,故去桂枝;之所以加术,因白术既能健脾布津,又能祛周身湿痹,术、附同用尤善治风湿痹痛。
甘草附子汤,既有桂、附,又有术、附,实际是以上二方的合方,去掉姜、枣之调和营卫,但术、附的用量较小,附子减三分之一,白术仅用二分之一,主要因邪深入筋骨肢节之间,意取缓而行之。
小结

